在职/收入证明办理
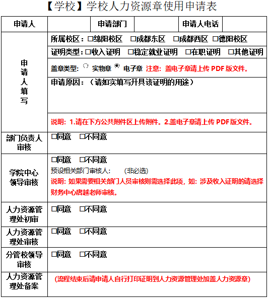
教职工因购车购房贷款、出国留学、学历提升、签证等需求开具在职/收入证明等,须由本人在OA流程上新建【学校】学校人力资源章使用申请表,审批完成后自行打印证明到人力资源管理处加盖人力资源章。
办公地点:成都西区511办公室
联系电话:温老师 028-62120662
【特别提醒】
1、 如需使用电子章,证明文件请上传PDF版;
2、 如因出国留学、签证等开具在职/收入证明,请在申请原因处描述清楚出国/处境的国家或地区名称以及国外大学的名称。
3、 证明中如涉及收入,需增加选择财务中心唐越老师进行审核。


校历
融合门户
天府云平台
切换到旧版

2024-06-24